网站首页
走进秀峰
政府信息公开
公共服务
专题聚焦
互动交流
网上办事
智能问答
长者专区
个人中心
支持IPv6
站群搜索
26686813
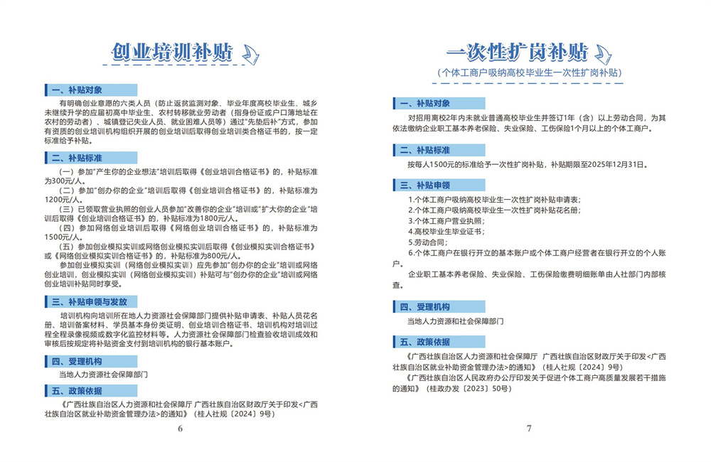
【查询】广西高校毕业生就业创业政策服务手册(2025年)
20
广西人才服务中心
秀峰区政府办
2025-03-11
239070
毕业生就业
当前位置:
首页
>
公共服务
>
专题服务
>
就业创业
>
毕业生就业
【查询】广西高校毕业生就业创业政策服务手册(2025年)
2025-03-11 15:06 来源:广西人才服务中心 作者:秀峰区政府办
我要收藏
公共资源调用站点
文章分享
分享
微信
头条
微博
空间
qq
【字体:
大
中
小
】
打印
文件下载:
关联文件: