网站首页
走进秀峰
政府信息公开
公共服务
专题聚焦
互动交流
网上办事
智能问答
长者专区
个人中心
支持IPv6
站群搜索
26621603
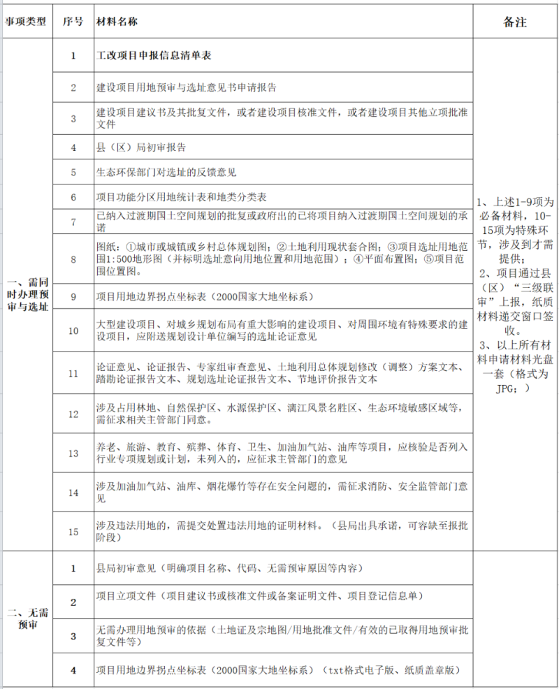
建设项目用地预审与选址意见书收件清单(各县报市级)
20
桂林市人民政府门户网站
桂林市人民政府门户网站
2021-03-29
239227
项目批准服务信息
当前位置:
首页
>
政府信息公开
>
法定主动公开内容
>
重点信息公开
>
重大建设项目
>
项目批准服务信息
建设项目用地预审与选址意见书收件清单(各县报市级)
2021-03-29 15:35 来源:桂林市人民政府门户网站 作者:桂林市人民政府门户网站
我要收藏
公共资源调用站点
文章分享
分享
微信
头条
微博
空间
qq
【字体:
大
中
小
】
打印
文件下载:
关联文件: